基本構想・理念・概要
基本構想
基本方針
独立行政法人国立病院機構 西鳥取病院と独立行政法人国立病院機構 鳥取病院を西鳥取病院の地で統合し、中国ブロックの「精神疾患」に関する中心的施設として、ナショナルセンター等との連携の下に、高度で専門的な医療、臨床研究、教育研修及び情報発信の機能を備えるとともに、「神経・筋疾患、呼吸器疾患、重症心身障害」に関する専門的な医療等の機能を備えた施設として整備されました。

理念
- 人類愛に基づく、質の高い医療を提供する。
- 患者本位の医療体制を確立し、充分な説明と同意の下に、自由意志を尊重し、人としての尊厳を守る
- あらゆる情報の公開に努め、医療人としての自己研鑽に努める。
病院概要
名称
独立行政法人国立病院機構 鳥取医療センター(平成17年7月1日~)
病床規模
病床数 495床(一般144床(モデル病床 結核6床を含む)、重心160床、精神191床)
診療科 10診療
内科、精神科、脳神経内科、呼吸器内科、小児科、外科、整形外科、リハビリテーション科、放射線科、歯科
主な機能
| 診療 | ・精神疾患に関する高度で専門的な医療を行います。 ・神経、筋疾患に関する専門的な医療を行います。 ・呼吸器疾患(結核を含む)に関する専門的な医療を行います。(結核モデル病床) ・重症心身障害に関する専門的な医療を行います。 ・その他 骨・運動器疾患等に関する医療を行います。 |
| 臨床研究 | ・主として、精神疾患及び神経・筋疾患に関する臨床研究を行います。 |
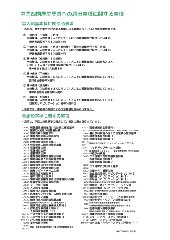
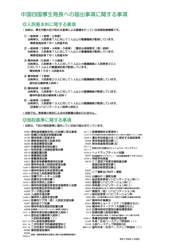
中国四国厚生局長への届出事項に関する事項


医師・看護師 勤務軽減計画
看護師・看護補助者配置
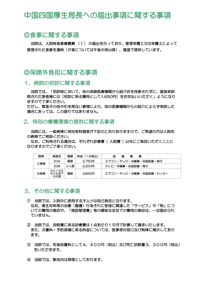
入院中の食事療養標準負担額(自己負担額)
保険外負担金一覧表
診療明細書の発行について
後発医薬品使用体制について
処方箋の一般名処方について
医療情報取得加算・医療DX推進体制整備加算について
情報通信機器を用いた診療での向精神薬処方の取扱いについて
施設案内
